近日,由中华检验医学培训工程专家委员会,中华医学会呼吸病学分会组织来自北京协和医院、上海瑞金医院、中山大学附属第一医院等单位多名专家撰写的《成人呼吸道感染病原诊断核酸检测技术临床应用专家共识(2023)》(下称《共识》)发布。


《共识》形成方法(含核心推荐意见)
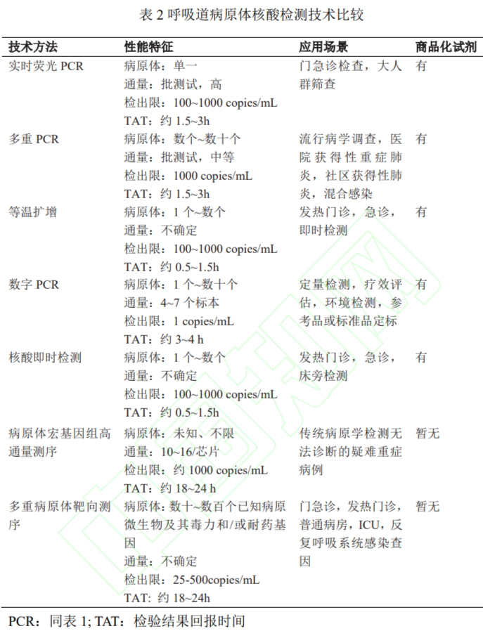
该部分描述了共识形成的方法和流程,并总结了核心推荐意见,涵盖各种核酸检测方法及应用场景。
基于核酸检测技术:
核心推荐意见1:实时荧光 PCR 技术
实时荧光 PCR 包括单靶标或多靶标呼吸道病原体核酸检测,可作为核酸即时检测法的参考方法,主要适用于门急诊、住院患者和大规模人群筛查。
核心推荐意见2:等温扩增
等温扩增耗时短、扩增效率高,通常以核酸即时检测的形式出现,适用于门急诊、发热门诊呼吸道感染患者病原体核酸快速筛查。
核心推荐意见3:数字PCR
数字 PCR 可直接定量检测呼吸道标本中病原体个数,适用于低浓度样本、低丰度基因或突变基因的检测,可作其他核酸检测方法的检测限标定。
核心推荐意见4:核酸即时检测
核酸即时检测主要适用于检测场地有限或需要快速筛查的发热门诊、急诊、ICU 等呼吸道感染患者的特定病原体检测。
核心推荐意见5:病原体高通量测序
病原体高通量测序在传统微生物检验未能明确病原或急需快速鉴别是否感染及其病原体时,有选择地使用,主要适用于呼吸道重症感染、疑似特殊病原体感染、聚集性呼吸道传播性感染患者。
基于应用场景:
核心推荐意见6:急性上呼吸道感染高危人群(老年人、儿童、孕产妇、合并基础疾病患者等)和气管支气管炎患者
针对此类人群,建议在流感病毒、新型冠状病毒等流行季节和高风险地区,进行病原体核酸即时检测,以鉴别诊断、缩短患者就诊时间、降低病原体传播风险。
核心推荐意见7:免疫功能正常、存在住院风险的气管支气管炎成人患者
针对此类人群,建议采用多靶标病原体核酸检测技术明确病原,以缩短抗生素使用时间和患者住院时间。
核心推荐意见8:社区获得性肺炎患者
建议对重症社区获得性肺炎患者同时进行常规病原学检查和核酸检测,以提高病原体检出率。
核心推荐意见9:医院获得性肺炎和呼吸机相关肺炎患者
病原学诊断应以传统培养方法为主,必要时联合采用多靶标病原体核酸检测,无需常规行 mNGS,仅在患者存在免疫缺陷、3d 内未通过传统微生物检验明确病原体且经验性抗感染治疗无效时,考虑行以DNA 测序为主的 mNGS。
核心推荐意见10:慢性阻塞性肺疾病急性加重患者
不建议常规进行流感病毒、新型冠状病毒等呼吸道病毒核酸筛查,仅对有流行病学史、流感样症状或病情严重需要住院治疗的患者进行检测。
核心推荐意见11:肺结核患者
推荐常规进行结核分枝杆菌涂片、培养和核酸检测,mNGS 与结核特异性 PCR 对结核分枝杆菌诊断能力相似。
核心推荐意见12:结核性胸膜炎患者
建议行胸水和胸膜组织的结核分枝杆菌培养和核酸检测。
核心推荐意见13:可疑活动性结核患者
对涂片抗酸染色阴性患者,至少进行一次呼吸道标本的结核分枝杆菌核酸检测;对涂片抗酸染色阳性患者,核酸扩增技术能鉴别结核分枝杆菌和非结核分枝杆菌。
核心推荐意见14:免疫功能受损合并肺部感染患者
推荐同时行血和支气管肺泡灌洗液标本 mNGS,必要时进行组织标本 mNGS。
核心推荐意见15:造血干细胞及实体器官移植后患者
推荐定期采用数字 PCR 方法进行病毒(包括巨细胞病毒和其他呼吸道病毒)的定量、动态检测。

呼吸道病原体核酸检测方法
该部分针对实时荧光PCR、等温扩增、基因测序等各种呼吸道病原体核酸检测方法进行具体解析比较,并指出:面对诸多检测方法,临床医生和微生物实验室需审慎判断何时选择何种方法或不同方法的组合,其决定因素包括流行病学、实验室资源、工作流程和检测成本等。


成人呼吸道感染病原体诊断
该部分针对急性上呼吸道感染、气管支气管炎、肺炎等呼吸道疾病,给出相关诊断建议,如:检测指征是什么?选择什么样本?选择哪种检测方法?



天隆呼吸道感染分子诊断解决方案
天隆科技一直专注基因检测、分子诊断领域,可为呼吸道感染诊断提供从样本采集、核酸提取,到基因检测的系列设备、试剂,检测项目涵盖呼吸道感染常见病毒、细菌、支原体及衣原体等,结果精准,操作便捷。
其中,天隆新近推出的呼吸道 17 项病原体核酸检测试剂,配合天隆Panall 8000全自动多重病原检测分析系统,样本进-结果出,一次实现17项病原体核酸的自动化检测。检测病原体分别为甲型流感病毒、乙型流感病毒、呼吸道合胞病毒、人鼻/肠病毒、新冠病毒、肺炎支原体、肺炎衣原体、腺病毒、副流感病毒 (1//TT/V型)、冠状(0C43/HKU1)、人偏病 (L/T型)、冠状病毒(NL63/229E)、人偏肺(I/I型)、甲型流感病毒(H1/H3/09H1)和博卡病毒。其中,鼻/肠病毒、甲型流感病毒(H3)及甲型流感病毒(H1/09H1)的最低检出限为 500copies/mL,其他病原体的最低检出限为 200copies/mL。

快速锁定致病病原微生物,助力呼吸道疾病精准诊疗。